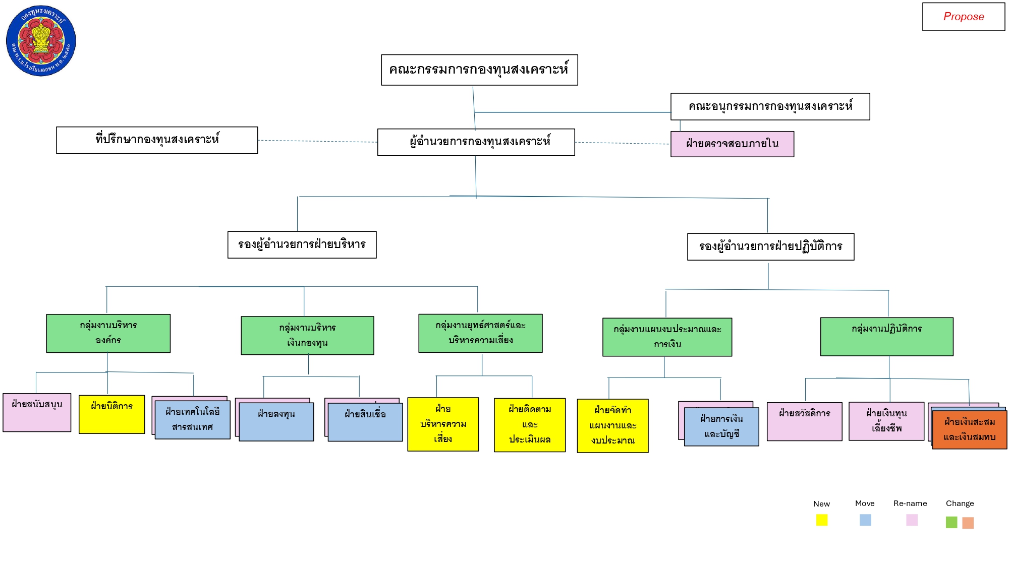
ผังโครงสร้างองค์กร

อำนาจหน้าที่ ตาม พรบ.โรงเรียนเอกชน (พ.ศ. 2550)มาตรา 54

ให้มีกองทุนสงเคราะห์เป็นนิติบุคคล มีวัตถุประสงค์เพื่อสงเคราะห์ผู้อำนวยการ ครู และบุคลากรทางการศึกษาคราะห์เป็นนิติบุคคล มีวัตถุประสงค์เพื่อสงเคราะห์ผู้อำนวยการ ครู และบุคลากรทางการศึกษา วัตถุประสงค์
(๑) การจ่ายเป็นเงินทุนเลี้ยงชีพให้แก่ผู้อำนวยการ ครู และบุคลากรทางการศึกษา
(๒) การจัดสวัสดิการและสิทธิประโยชน์แก่ผู้อำนวยการ ครู และบุคลากรทางการศึกษา
(๓) การส่งเสริมการออมทรัพย์ของผู้อำนวยการ ครู และบุคลากรทางการศึกษา
(๔) การจ่ายเงินสวัสดิการสงเคราะห์

Popup Cookie Consent Box

Cookies Consent

กองทุนสงเคราะห์ ให้ความสำคัญกับข้อมูลส่วนบุคคลของท่าน และเว็บไซต์/แอปพลิเคชันนี้ใช้คุกกี้เพื่อวัตถุประสงค์ในการปรับปรุงประสบการณ์ของผู้ใช้ให้ดียิ่งขึ้น